両面コピーする
片面2枚の原稿を両面1枚にコピーできます。原稿はADFから送ることをお勧めします。原稿が冊子などの場合は原稿台ガラスを使用してください。
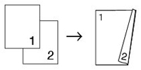
ホチキスやクリップなどで留める側面(とじ辺)を設定することにより、うら面のコピーの向きを変えることができます。
|
■
両面コピーで使用できる記録紙は、A4、A5、B5サイズの普通紙のみです。
■
【拡大/縮小】の【用紙に合わせる】、【レイアウト コピー】の【2in1(IDカード)/ポスター(2 x 1)/ポスター(2 x 2)/ポスター(3 x 3)】、【ブックコピー】と同時に設定することはできません。
|
1. ![[コピー]](images/k167.jpg)
を押す
2. 【両面コピー】、【オン】を順に押す
キーが表示されていないときは、【
![[タッチパネル 左ボタン]](images/t205.jpg)
】/【
![[タッチパネル 右ボタン]](images/t206.jpg)
】で、画面をスクロールさせます。
3. 原稿のとじ方を選ぶ
【印刷の向き:縦 長辺とじ/印刷の向き:横 長辺とじ/印刷の向き:縦 短辺とじ/印刷の向き:横 短辺とじ】から選びます。
4. メッセージを確認し、原稿をセットする
原稿が両面の場合は、片面ずつ順に原稿台にセットしてください。
5. 【×】を押して、画面を閉じる
|
■
ADFを使用する場合は、あらかじめ両面コピーしたいすべての原稿をセットしてください(ただし1回にセットできるのは15枚までです)。2枚目以降がセットされていないと、原稿読み取りが終了したと認識され両面コピーが開始されてしまいます。
|
6. 複数部コピーするときは、部数を入力する
 画面上の【−】/【+】や部数表示を押して表示されるテンキーで部数を入力できます。操作パネルのダイヤルボタンでも部数を入力できます。
|
7. ソートコピーをするときは、【スタック/ソート】、【ソートコピー】を順に押す
8. モノクロでコピーするときは
![[モノクロスタート]](images/k181.jpg)
を、カラーでコピーするときは
![[カラースタート]](images/k180.jpg)
を押す
|
◆
ADFに原稿をセットした場合:
操作は終了です。読み取りが開始されます。原稿1枚目を印刷すると記録紙はいったん排出されますが、2枚目をうら面に印刷するために再度吸い込まれます。うら面の印刷が終了するまで記録紙に触れないでください。3枚目以降も同様にそれぞれうら面の印刷が終了するまでは記録紙に触れないでください。
◆
原稿台ガラスに原稿をセットした場合:
画面に【次のページをセットしてスキャンボタンを押してください 全てのページが終わったら完了ボタンを押してください/スキャン/完了】と表示されます。
⇒手順9へ
|
9. 【スキャン】を押して次の原稿をセットし、
![[モノクロスタート]](images/k181.jpg)
または
![[カラースタート]](images/k180.jpg)
を押す
3枚目以降の原稿がある場合、手順
9を繰り返し、すべての原稿を読み取ったら【完了】を押してください。
 両面コピーをすると紙づまりが発生したり、汚れが目立つようなときは、あんしん設定をお試しください。手順 2のあとで、【あんしん設定】を押して、【あんしん1】または【あんしん2】を選びます。
【あんしん1】では、印刷速度を落とします。【あんしん2】では、印刷速度を落とすのに加え、インク量を抑えます。そのため通常のコピーよりやや薄くなります。
|